VMware AI Support

AI-driven support empowering customers with quicker time to resolution.

Project Details

Summary

VMware's new AI-powered support portal brings rapid issue resolution to customers while optimizing support operations. The portal replaces the need for multiple existing support sites, streamlining the customer journey for problem to solution and shortening time to resolution.

Role

Lead designer: I drove the product vision, research, testing, and design of this initiative. Throughout the process I brought together siloed product teams, business stakeholders, and support team members in alignment around a common goal of holistically redesigning the support experience.

The Team
Lead Designer (myself)
Senior product managers (3)
Engineers (3)
Front end developer
Design manager
Research consultant
Collaboration Partners
VMware AI team
Support Operations team
Knowledge Base team
Communities team
Director of Strategy & Operations
Director of Global Support
Responsibilities

User interviews
UX strategy
Product vision
Design
Usability testing

Tools

Dovetail
Miro
Figma
Zoom
Split.io

Timeline

6 months

Status

Staged rollout

Outcomes

210% boost
to self-service engagement
32% drop
in bounce rate
750% boost
in session duration
8% drop
in ticket filings

Background

Multiple Disconnected Support Sites

VMware provides support and self-service resources through several separate microsites and tools:

Support Unification Attempts

In an attempt to simplify the self-service journey, VMware leadership folded these microsites into a single customer portal: Customer Connect. Theoretically, customers could now access all support resources from a single place. This unification was implemented by shoehorning the resource sites under a shared navigation and global search, leading to two key issues:

Poor cohesion
Separate products jammed into a single ecosystem, leading to a clunky experience
Ineffective search
Poor search indexing leading to thousands of low relevance search results

Long-Term Outcomes

This unification effort, while well-intentioned, did not perform as desired. Overall, it did not have a positive impact on any of our support metrics:

Self-service engagement remained low, and support tickets continued to increase.

Identifying the Problem

The Direct Business Ask

At the time, customers could freely file a ticket for any issue. Support tickets were routed to technical support engineers (TSEs) for resolution, making them costlier than self-service. Leadership wanted to reduce operational costs and asked for following:

Introduce friction into the support ticket form to deter ticket submissions.

The Actual Problem: Struggling to Find Support

The business ask, while beneficial for company operations, was hostile to our customers. It changed up the support experience they were already accustomed to, and not to their benefit. It also ignored the root problem:

Finding self-service support is complex, time-consuming experience which hinders customers' ability and will to independently resolve their issues.

Reframing the Ask with a User-Centered Approach

The support experience was clearly not meeting our customers' needs. Support tickets continued to increase, leading to longer time to resolution, further frustration, and increased business costs. As a designer, I wanted to empower our customers to solve their issues – not obstruct and frustrate them.

  • How might we empower customers to resolve their issues?
  • How might we entice customers to maximize our support offerings?
  • How might we simplify the customers support journey?
How might we make self-service better, instead of making ticket filing worse?

Planning & Discovery

Building a Timeline for Success

With a less than desirable outcome already in the books, the business was eager to get an accelerated turnaround for our work. We chose to go with a lean approach, planning a 4 week process from concepting to sharing an MVP with leadership.

Discovery
Workshops
2 days
Ideating
1 week
Testing
1 week
Iterating
1 week

Gathering Quick Insights

Our team got together with business and support operations stakeholders, kicking off the project with a discovery workshop. We discussed what we know about our customers' support-seeking behaviors, learned about technical support engineer pain-points, and dug into the business' wants, nice to haves, and non-negotiables.

Customer Behaviors
  • Try resolving technical issues themselves first
  • Start their support journey with a Google search
  • Commit to filing support tickets once they start filling one out
Business Needs
  • Increase in self-service engagement
  • Decrease in support tickets and operational costs
  • Scalable solution with customer segmentation based on support contract tiers

Solution Ideation

Harnessing Proprietary AI Tools to Elevate the Support Experience

Analytics and user feedback showed that the search tool on the customer portal performed poorly and was no match for Google search. Purchased from a third-party provider, the search software was also difficult to customize to our needs and outdated in functionality.

Our internal AI/ML team had previously built a text analysis tool for the support ticket form. This tool helped improve ticket routing accuracy by examining issue descriptions, extracting product versions, categorizing issue types, and ensuring that tickets go to the right support team.

I met with the AI team to assess the feasibility of using the text analysis tool to pull in support articles, AI troubleshooting flows, and live agent support chats, effectively replacing the existing poor search feature. The answer was yes – with more training and establishing an API connection to our support assistant chatbot.

Concept A:
Troubleshooting-Focused Support Landing Page

The landing page of the main support site, Connect Support, was one of the most visited pages on the customer portal. Despite this it did not offer any self-service resources; it only funneled visitors to the technical support form or the chatbot assistant.

The landing page was wasted real estate with no proactive deflection strategy. I chose to focus on making more effective use of the page, seeing if we could catch users before they became set on filling out a support form.   

Ideation & Iterations

I made the decision to pull the AI text analysis tool out from the support form, and began to explore how to incorporate it onto the support landing page itself.

Finalized Concept

Hypothesis: If self-service content is easily accessible and highly relevant to their issue, then customers will engage with it.

This concept reimagined the Connect Support landing page as a one-stop-shop for all support content, powered by VMware's AI text analysis tool and chatbot assistant. It streamlined the self-service journey into a simple text-based prompt, bringing all support options directly to the customer.

Prototype

Strengths

Support-first approach

Focuses the page on support instead of ticket filing

All support in one place

Dynamic options like knowledge articles, AI tools, and live support

Path to high severity tickets

Ability to directly file tickets for critical issues

Strengths

Familiar experience

Less acclimation and cognitive load

Two birds, one stone

AI text box finds resources and starts building a ticket

Self-service nudging

Waiting time encourages browsing self-service

User Testing

Setting a Research Plan

I drew up questions evaluating the prototypes, created an interview script, and sent out a Qualtrics participation questionnaire to customers who had submitted tickets within the last 3 months. I scheduled an intense week-long period to interview 15 users, synthesize research, and aggregate key findings.

15
participants

IT directors
Support & system engineers
IT administrators

5+ years
of experience

Average experience with VMware support services

45-minute
sessions

User testing of both concepts via Zoom

I split the participants into two groups, one testing Concept A –> Concept B, the other testing Concept B –> Concept A, and presented them with the following task:

Task: You are unable to access an ESXi host on vCenter. Use the prototype on your screen to resolve this issue.
Testing feedback highlights

Parsing & Synthesizing the Research Data

Using Dovetail, I transcribed and tagged our testing sessions – building out affinity groups, finding feedback patterns, mapping customer support journeys, and gathering actionable insights to inform next designs.

Developing Concept A with Customer Insights

Participants showed a preference for Concept A, rating it higher on a scale of 1 to 10. They liked that it accommodated both high and low criticality situations, and appreciated its streamlined approach to delivering available support resources with a simple issue description.

8.1 / 10

Concept A rating

6.7 / 10

Concept B rating

The friction points of Concept A's click-through interaction and Concept B's loading button were found to be more frustrating than deterring. Customers preferred seeing available resources all at once with no obstacle towards opening a ticket.

The research shed light on additional customer insights such as:

Do...
  • Offer self-service support for lower severity issues
  • Grant immediate access to support tickets for Severity 1 situations
  • Smart-populate support form fields based on the issue description
  • Prioritize resources that have previously solved the issue
  • Auto-select issue severity for them
Don't...
  • Push self-service for high severity issues
  • Add barriers or prerequisites to entering an issue description
  • Show resources for different product versions
  • Show resources that the customer has marked as unhelpful

Stakeholder Buy-In

Our stakeholder group liked my design ideas and understood my approach of positive improvements to self-service instead of creating a negative experience geared towards ticket deflection. However, they held strong reservations about the AI text analysis tool's ability to pull such a variety of dynamic support resources in a timely and accurate turnaround. There was also concern over abandoning the portal search software, which cost the business a lot of money to purchase, customize, and implement.

Our team decided to take the following next steps:

Build a POC

Prove the text analysis tool could pull every type of support resource

A/B testing

Verify the experience improved engagement and deflection

Staged rollout

Slowly bring the new experience to all customers

Compromises to the Experience:
Directives from Business Leadership

A major business demand came through which required a different experience per customer segment. At the time any customer, big or small, could open a support ticket – regardless of their support level. Leadership requested that I completely disable support tickets for customers with low level support contracts.

This would effectively walk back a well-established feature and upset millions of VMware users. I strongly advocated against this, and worked with leadership partners to explore other options. We eventually settled on pushing these users through a self-service engagement flow before reaching a support ticket.

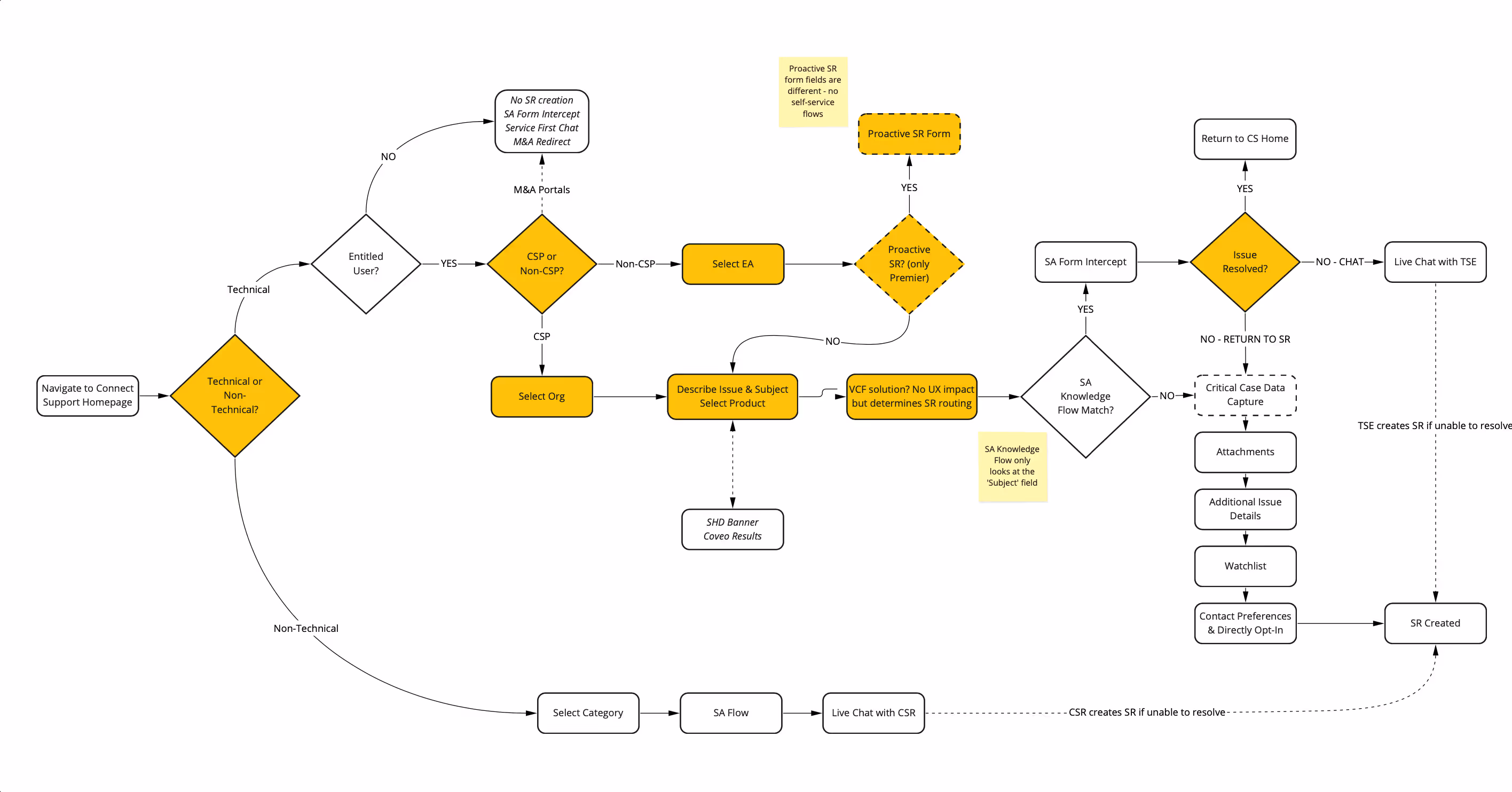
We agreed that every customer would have a path to a support ticket, and implemented the following experience flows for Tier 1 (high-level support), Tier 2/3 (mid-level support), and Tier 4 (low-level support) customer segments:

Delivered Designs

Final Portal & Chatbot Designs

Thank you! Your submission has been received!
Oops! Something went wrong while submitting the form.